APEC: TI’s 100V 1A dc-dc buck
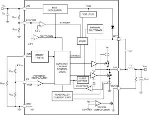
Called LM5164, the synchronous step-down regulator has integrated high and low-side n-channel power mosfets (725mΩ buck switch, 340mΩ synchronous rectifier – no need for a Schottky).
“The constant-on-time architecture requires no external compensation, while an internal VCC bias supply and bootstrap diode eliminates an additional capacitor,” said TI.
Junction temperature range is -40 to +150°C, and thermal shutdown protection is include, along with peak and valley current-limit protection and input under-voltage-lock-out.
Minimum on and off times of 50ns allow switching at up to 1MHz and, according to the company, switching is optimised to meet the CISPR 32 EMI standard.
A 1.2V reference is included.
There is an automotive version, LM5164-Q1, and the firm has a video which shows it , along with a the LM5180 primary-side regulated fly-back converter, creating a 12V that automatically takes its power from either the standard 12V batterm or the 48V assist battery, of a mild hybrid electric vehicle.
Also using the 5164, amongst other chips, is a reference design for a remaining charge gauge for a 48V Li-ion e-bike e-scooter battery – described in: Accurate gauging and 50µA stand-by current 48V Li-Ion battery pack reference design.
LM5164 comes in a 5 x 6mm SOIC package and, according to TI, can be used to create a complete PSU in 105mm2.
TI is on stand 511 at APEC over 18-20 March.
