Novel automotive buck-boost dc-dc operates down to Iq=8uA
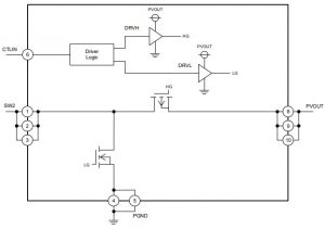
Unusually, one of the chips (BD8P250MUF-C) is a buck converter, and the other (BD90302NUF-C below right) is a totem pole pair of mosfets with drivers that add a boost function with its PWM signal coming from the first chip – see diagram.
Within the first chip is a novel buck-boost control technology, dubbed ‘quick buck booster’ by the firm, that is claimed to provide a buck-boost power supply without degrading buck power supply characteristics. “Quick buck booster technology allows a common board design that integrates both buck-boost and buck power supply topologies along with the requisite peripheral components and noise countermeasures,” it said.
Looking at the data sheet, it looks as though the BD90302NUF-C is controlled to act as a pass-through all the time the input is high enough for buck operation, and only begins switching when the input voltage is too low. Its drive stages appear to be entirely powered from the final output voltage – do check for yourself.
From the data sheet:
Quick buck booster controls the boost side switch in a fixed duty cycle to remove the right-half-plane-zero that may cause problems in buck-boost operations, and can achieve the transfer characteristics equivalent to those in the buck operation even in the buck-boost operation. This enables a facilitation of the phase compensation setting and a reduction in the output capacitance. In addition, it realizes a smooth switching of operations by performing a pulse width modulation with the buck side switch during both of the buck and buck-boost operations, enabling a high-speed transient response to a steep variation in the power supply or the load. Since quick buck booster enables to remove the right-half-plane-zero, the phase compensation for the buck-boost control will not involve the right-half-plane-zero.
For the chipset, Rohm claims “the result is an industry-best no-load current consumption of 8uA and ±100mV output voltage fluctuation utilising an output capacitance 44uF”, adding that this is 70% less current and 50% less output capacitance versus “conventional products”.
It is the small output fluctuation that leads Rohm to aim this at applications where significant input voltage drops occur in a short period of time – such as vehicles whose engines stop and start frequently.
The main chip also includes spectrum spreading as a countermeasure against EMI, allowing it to clear the CISPR 25 for noise in the automotive sector.
At the same time, operation is at 2.2MHz, pushing it above the AM radio band (1.84MHz max.), while stil producing a regulated 5V from feeds as high as 36V.
